电脑技术网 - 从此开始了解电脑、科技、手机、智能硬件、网络相关的各项适用知识!

电脑技术网

当前位置: 电脑技术网 > 热点信息 > 股权收购款未付清,上市公司364套房抵债!

股权收购款未付清,上市公司364套房抵债!

(原标题:股权收购款未付清,上市公司364套房抵债!)

1.06亿元股权收购款,历时1年多还没能付清。

11月26日晚,宁科生物(600165)终于拿出了解决方案:用364套公寓抵债。

11月26日晚,宁科生物收到上交所就该事项下发的问询函。

股权收购未结清账款

2022年6月15日,宁科生物的前身新日恒力公告,收到石嘴山市正兴成新材料技术合伙企业(有限合伙)《通知函》,其有意将其持有的宁夏恒力生物新材料有限责任公司(以下简称:恒力新材)10%股权转让至公司。经协商确定,新日恒力受让恒力新材10%股权,股权转让价款总计1.06亿元。

彼时新日恒力持有恒力新材80%股份,上述合伙企业持有10%。转让完成后,新日恒力持股升至90%。新日恒力当时表示,该股权转让事项符合公司发展战略,有利于加强公司对恒力新材的控制权。

同日,新日恒力公告变更公司全称为宁夏中科生物科技股份有限公司,同时变更经营范围。收购标的恒力新材,也变更为中科新材。

原因是公司独家买断了中国科学院微生物研究所具有自主知识产权的生物法月桂二酸规模化生产技术,并设立子公司宁夏恒力生物新材料有限责任公司建设5万吨/年月桂二酸项目,该项目已建成投产。

2022年一季度,公司月桂二酸项目所产生的营业收入占比已超过公司整体营业收入的50%。公司主营业务已发生变化。今年1月,新日恒力证券简称变更为宁科生物。

由于经营计划及投资方案,宁科生物未能在《股权转让协议》)约定的60个工作日内,支付收购中科新材10%股权剩余股权转让款。后双方协商,同意宁科生物在2022年10月31日前支付剩余股权转让款。

但宁科生物后续仍未能完成股权转让款的支付,根据《股权转让协议》约定,宁科生物需要承担逾期付款违约金。

364套公寓抵债

宁科生物三季报显示,公司期末持有的现金及现金等价物只有1224万元,支付股权收购款项存在困难。

11月26日晚,宁科生物公布了解决方案。其拟以中科新材合法持有的位于宁夏石嘴山市惠农区黄金水岸人才公寓小区的房产,抵偿公司尚未向合伙企业支付的部分剩余股权转让款。

拟偿债不动产坐落于石嘴山市惠农区黄金水岸蒙园小区。共计转让364套单元公寓,建筑面积合计1.92万平方米。参考资产评估报告,各方商定该不动产抵偿价值为5466万元。抵债后,宁科生物剩余的债务,还将按此前的协议约定继续履行。

按照面积和总价计算,宁科生物次次用于抵债的房产单价约2847元/平方米。这与当年中科新材购买价格基本持平。

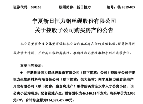
根据宁科生物2019年12月3日公告,中科新材拟向宁夏恒力盛泰房地产开发有限公司整体购买黄金水岸人才公寓小区。该公寓小区为现房,配套设施齐全,预售面积为4.63万平方米,购买单价为2900元/m²,合计总金额为1.34亿元。

中科新材当时买下这批房产,主要是为了方便员工使用。公告显示,当时中科新材(恒力新材)5万吨/年月桂二酸项目在当地建设。根据项目建设用工需求,需在经开区及经开区以外招聘员工。为吸引和留住人才、方便员工的统一管理、促进项目早日达产、达效,恒力新材向盛泰房地产整体购买了该小区。

此次抵债的只是小区的部分房产。宁科生物表示,中科新材剩余公寓可以满足现有员工的需求,不会对公司的正常生产经营和财务状况产生重大不利影响。

不过,由于相关房产账面价值为6450.55万元,而评估价值仅为5649.89万元。11月26日晚,上交所在问询函中,要求宁科生物结合周边可比公寓的市场交易价格,说明上述房产评估作价是否公允,是否会构成对中科新材日常经营产生重大不利影响。

一度停产

作为宁科生物的控股子公司,中科新材目前主营业务为长链二元酸的生产及销售,这也是宁科生物当前的主要业务。不过,中科新材的运营并非一帆风顺。

去年11月,宁科生物筹划为中科新材增资。济南长悦新材料科技产业合伙企业(有限合伙)拟以自有资金向中科新材增资3亿元,并于2022年11月17日完成了工商变更登记手续。

按照约定,济南长悦对中科新材的增资款分三期实缴,无特殊情况下,最后一期增资款应于2023年3月31日前实缴。但济南长悦却未如期履行价款支付义务。

这一事件引发了“连锁反应”。今年4月,中科生物公告,因济南长悦向中科新材增资款3亿元未能如期实缴到位,致使中科新材流动资金不足,无法按原计划组织生产。同时,中科新材7000万元短期债务无法按期偿还并已被债权人提起诉讼。石嘴山市正兴成新材料技术合伙企业(有限合伙)剩余股权转让款,也未能按期支付。

宁科生物表示,济南长悦的违约导致中科新材临时停产。直到今年6月底,宁科生物通过石嘴山市惠农区政府融资平台筹得纾困资金,并专项用于中科新材恢复生产,中科新材才按计划恢复生产。

该事项对宁科生物今年的经营产生了明显影响。今年前三季度,宁科生物收入只有1.69亿元,同比下降72%,公司亏损超过2.2亿元。尤其是中科新材上半年收入同比下滑明显。

在问询函中,上交所提到,中科新材2023年上半年仅实现营业收入1211.91万元,同比下滑96.6%,净利润-1.25亿元。要求宁可生物补充披露中科新材近年来主要经营数据,包括但不限于收入、利润、资产负债结构及现金流量等。

你还可能关注到的相关内容
发表评论 网友发言只代表其个人观点,不代表电脑技术网的观点或立场。
验证码:点击我更换图片