电脑技术网 - 从此开始了解电脑、科技、手机、智能硬件、网络相关的各项适用知识!

电脑技术网

当前位置: 电脑技术网 > 热点信息 > 70城最新房价公布!一线城市房价涨幅扩大

70城最新房价公布!一线城市房价涨幅扩大

(原标题:70城最新房价公布!一线城市房价涨幅扩大)

5月17日,国家统计局公布2021年4月份70个大中城市商品住宅销售价格变动情况。数据显示,4月份 70个大中城市新建商品住宅销售价格涨幅总体有所扩大,二手住宅涨幅有升有落。

数据显示,4月70大中城市中有62城新建商品住宅价格环比上涨,3月为62城;从环比看,重庆涨1.4%领跑,北上广深上涨0.6%、0.3%、1.1%和0.5%。

一线城市房价涨幅扩大

广州新房价格连续10个月环比领先

根据国家统计局数据,4月份,4个一线城市新建商品住宅销售价格环比上涨0.6%,涨幅比上月扩大0.2个百分点。其中,北京、上海、广州和深圳分别上涨0.6%、0.3%、1.1%和0.5%。广州新房价格环比涨幅已经连续10个月位居四个一线城市首位。

二手住宅销售价格环比上涨0.8%,涨幅比上月回落0.2个百分点。其中,北京、上海和广州分别上涨1.2%、0.9%和1.2%,深圳持平。

图片

同比方面,4月份,一线城市新建商品住宅销售价格同比上涨5.8%,涨幅比上月扩大0.6个百分点。其中,北京、上海、广州和深圳分别上涨4.5%、4.9%、9.9%和3.9%。上海新房价格同比涨幅较上月回落,其余三座城市同比涨幅上升。4月二手住宅销售价格同比上涨11.3%,涨幅比上月回落0.1个百分点。其中,北京、上海、广州和深圳分别上涨10.1%、9.3%、12.9%和12.9%。深圳、上海二手房价格同比涨幅较3月回落,北京、广州二手房价格同比涨幅扩大。

二线三线城市房价涨幅略有扩大

银川、济宁新房房价领涨全国

其他城市来看,4月份31个二线城市新建商品住宅和二手住宅销售价格环比分别上涨0.6%和0.5%,涨幅比上月均扩大0.1个百分点。35个三线城市新建商品住宅销售价格环比上涨0.4%,涨幅比上月扩大0.1个百分点;二手住宅销售价格环比上涨0.3%,涨幅与上月相同。3月份,重庆新房房价环比上涨1.4%领涨全国。

另外,二线城市新建商品住宅和二手住宅销售价格同比分别上涨4.9%和3.4%,涨幅比上月均扩大0.1个百分点。三线城市新建商品住宅销售价格同比上涨3.9%,涨幅与上月相同;二手住宅销售价格同比上涨2.5%,涨幅比上月扩大0.2个百分点。

图片

值得注意的是,除一线城市以外,一些热点城市尤其是长三角地区如杭州、宁波、成都、无锡等城市房价上涨显著,另外,银川、济宁4月新房房价分别同比上涨13.7%及10%,位列70称前列。

1-4月全国商品房销售面积及销售额

同比分别上涨48.1%和68.2%

另外,国家统计局同日还发布了今年1-4月份全国房地产开发投资和销售情况。1-4月份,全国房地产开发投资40240亿元,同比增长21.6%;比2019年1-4月份增长17.6%,两年平均增长8.4%。其中,住宅投资30162亿元,增长24.4%。

图片

1-4月份,商品房销售面积50305万平方米,同比增长48.1%;比2019年1-4月份增长19.5%,两年平均增长9.3%,其中住宅销售面积增长51.1%;1-4月份商品房销售额53609亿元,增长68.2%;比2019年1-4月份增长37.0%,两年平均增长17.0%。其中,住宅销售额增长73.2%。

图片

另外,4月份,房地产开发景气指数为101.27,较3月略有下降。

图片

4月百城新房价格环比涨幅扩大,珠三角、长三角继续领涨各主要城市群

此前中指研究院公布了4月份百城房价涨跌幅情况。数据显示,4月百城新建住宅价格环比涨幅略有扩大,已连续3个月环比涨幅在0.3%以内。

根据中指百城价格指数,2021年4月百城新建住宅均价15952元/平方米,环比上涨0.23%,涨幅较上月扩大0.03个百分点;同比上涨4.05%,涨幅较上月收窄0.02个百分点。百城二手住宅均价15732元/平方米,环比上涨0.50%,涨幅较上月扩大0.06个百分点;同比上涨3.58%,涨幅较上月扩大0.10个百分点。

根据中指百城价格指数,2021年4月,山东半岛新建住宅价格环比止涨转跌,跌幅0.02%;京津冀持续低位运行,环比上涨0.07%;珠三角、长三角继续领涨各主要城市群,其新建住宅价格环比分别上涨0.43%、0.21%,其中长三角环比涨幅较上月扩大0.05个百分点,市场情绪依旧较高,区域内新房市场热度逐步由热点一二线城市向三四线城市转移,如常州、绍兴等城市新建住宅价格环比涨幅均居百城前列,且涨幅较上月均明显扩大。

图片

图片来源:中指研究院

二手住宅方面,本月珠三角二手住宅价格环比涨幅明显收窄,区域内深圳受二手房成交参考价政策影响,二手住宅价格环比下跌0.50%。

图片

图片来源:中指研究院

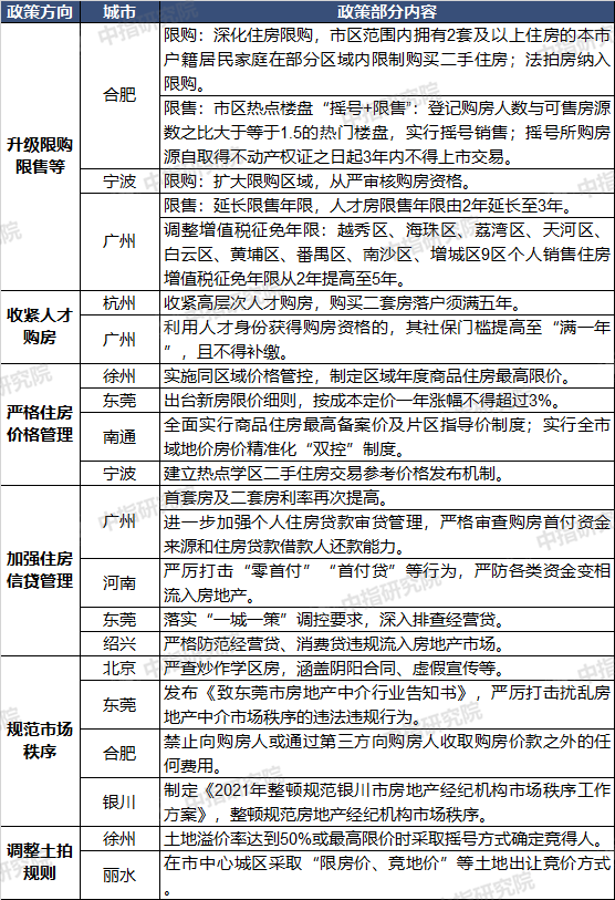
另外,4月以来楼市依然调控政策频出。中指研究院指出,展望未来,中央将继续坚持“房住不炒”定位,各地方政府也将从供需两端齐发力稳楼市,部分市场热度较高、房价上涨预期较强的城市调控政策将继续加码,也将更趋精细化。考虑到调控的升级加码及调控政策的持续显效,预计后期整体房价将继续平稳运行。

图片

图片来源:中指研究院

你还可能关注到的相关内容
发表评论 网友发言只代表其个人观点,不代表电脑技术网的观点或立场。
验证码:点击我更换图片